Kopfbereich
Direkter Zugriff
Startseite
Navigation
Inhalt
Kontakt
Hauptnavigation
E-Services
Logo
Willkommen in Winterthur.
Wie können wir
Ihnen helfen?
Suche
Website durchsuchen
Nur im aktuellen Bereich suchen
Keine Ergebnisse gefunden
Resultate gefunden, benutze die Pfeiltasten Hoch und Runter um zu navigieren.
Resultat gefunden, benutze die Pfeiltasten Hoch und Runter um zu navigieren.
Hauptnavigation
Organisation
Organigramm
Breadcrumb-Navigation
Startseite
Organisation
Verwaltung
Sicherheit und Umwelt
Stadtpolizei Winterthur
Organisation
Organigramm
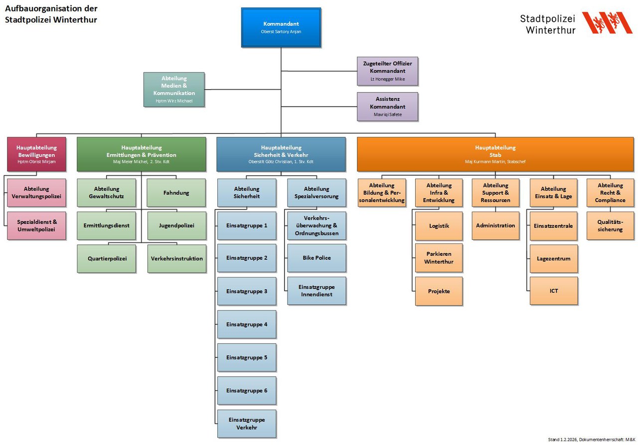
Organigramm
Bild Legende:
Typ
Titel
Organigramm / Februar 2026
Weitere Informationen.
Zuständige Stelle
Stadtpolizei Winterthur
Telefon +41 52 267 51 52
Adresse und Karte
Öffnungszeiten
Kontaktformular
Fusszeile
Sitemap
Datenschutz
Kontakt
© Stadt Winterthur 2026
Zu den E-Services
Was sind E-Services?
OK
Zu den E-Services
Was sind E-Services?
OK